字體
小
中
大
理事長專欄
理事長的話
給理事長建言
公會介紹
成立沿革
組織章程
組織架構
歷屆理事長
現任理事會
現任監事會
現任委員會
會徽介紹
公會願景
聯絡資訊
聯絡表單
鑑定業務
鑑定項目
鑑定案申請書及須知
鑑定手冊
審查業務
都市危險及老舊建築物結構安全性能評估
建築物耐震初評及詳細評估
水土保持計畫審查
地質敏感區、地下水補助區審查
教育訓練
高雄市土木技師公會[技師職能班(第一期)]
(品管回訓班)115年公共工程品質管理人員回訓班
(品管班)115年公共工程品質管理訓練班
(政府補助)115上半年產業人才投資課程
營造業評鑑
營造業評鑑辦法
營造業評鑑基準表
相關表單下載
其他業務
建築物公共安全耐震評估檢查申報
居家房屋健診
場地租用辦法
公會活動
社團活動
最新消息
研討會訊息
旅遊活動
會員專屬特約商店
城市工程品質金質獎專區
下載專區
公會服務
入會申請
專任技師介聘
逐案簽證技師介聘
廠商及顧問公司擬聘用技師資訊
會員登入
activity
公會活動
首頁
公會活動
正修學校財團法人正修科技大學
2026-04-21
正修學校財團法人正修科技大學
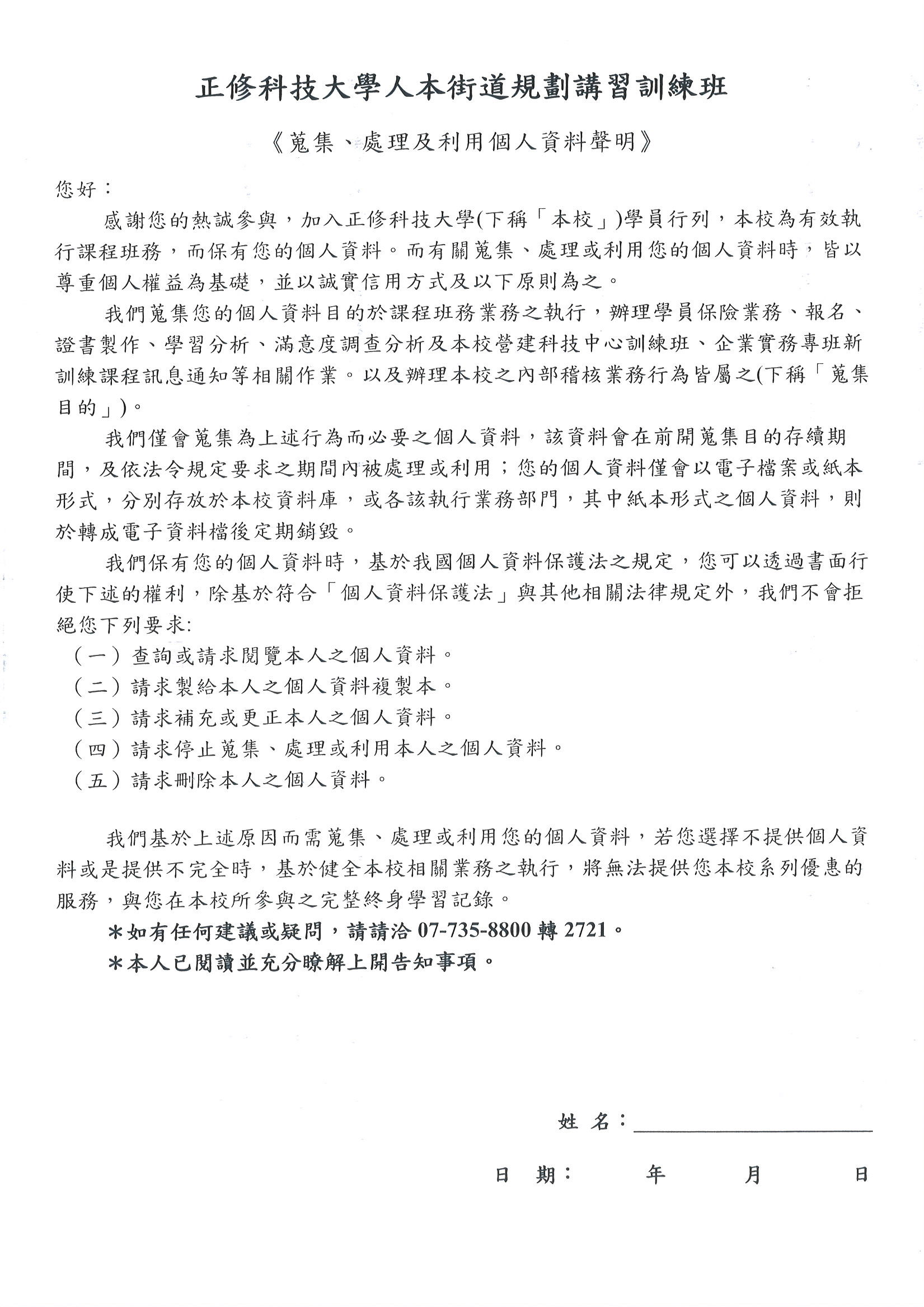
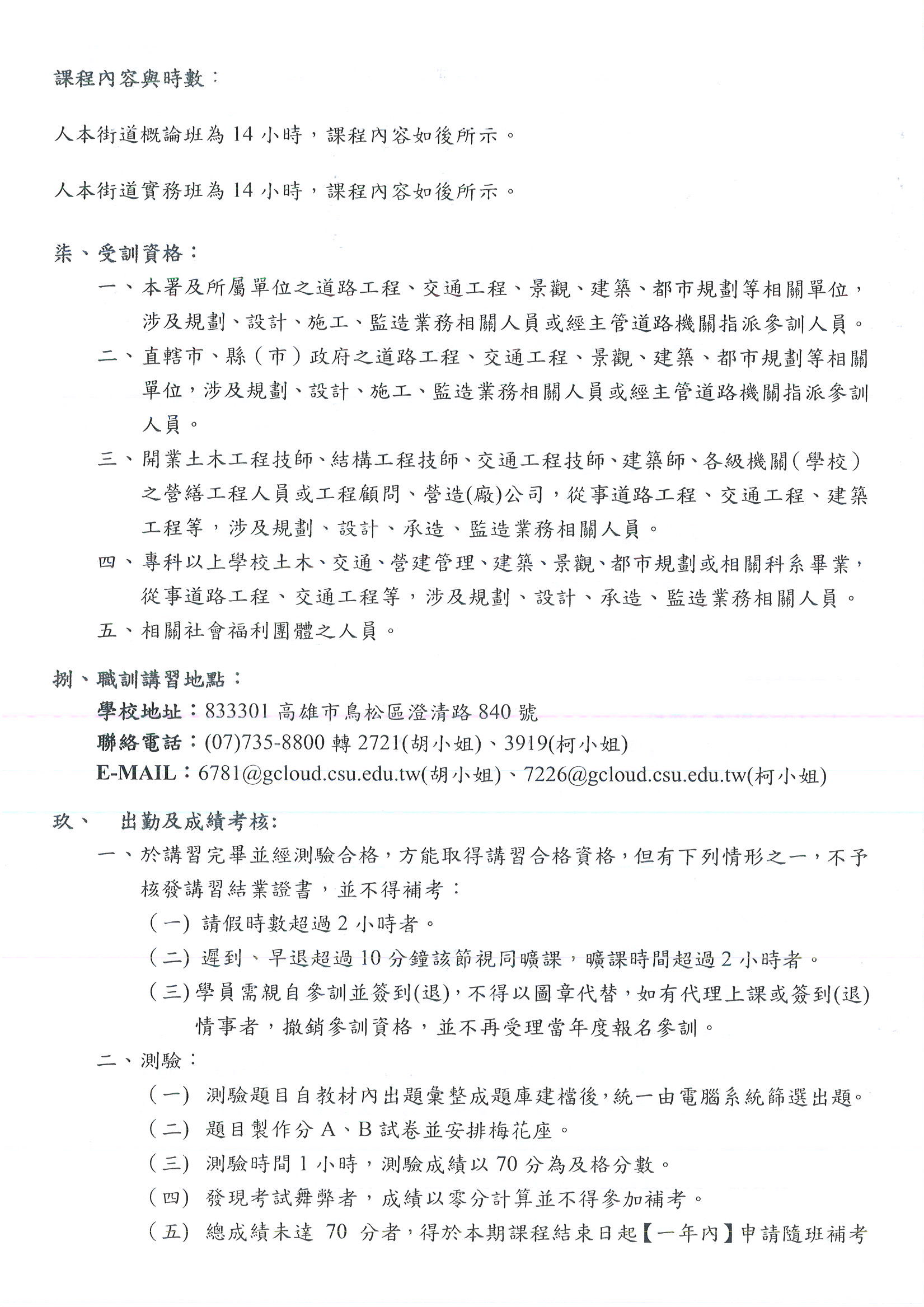
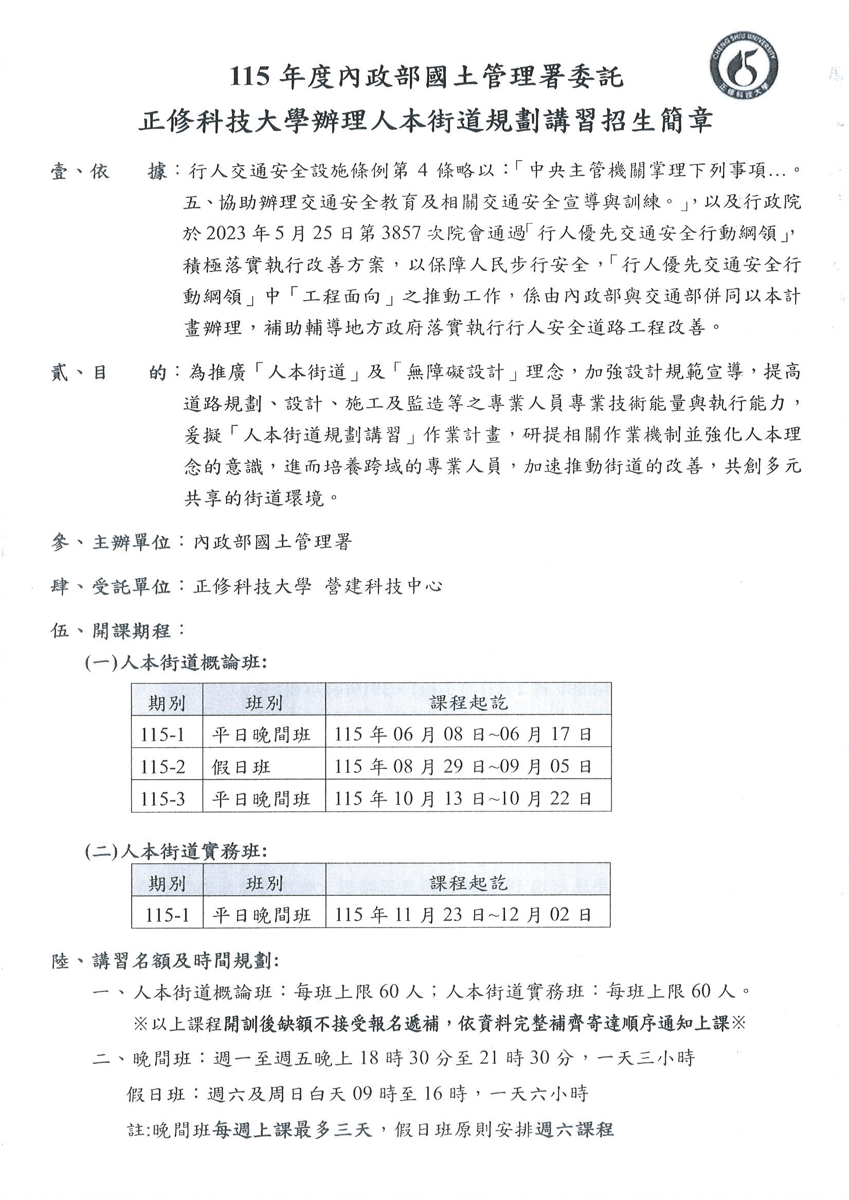
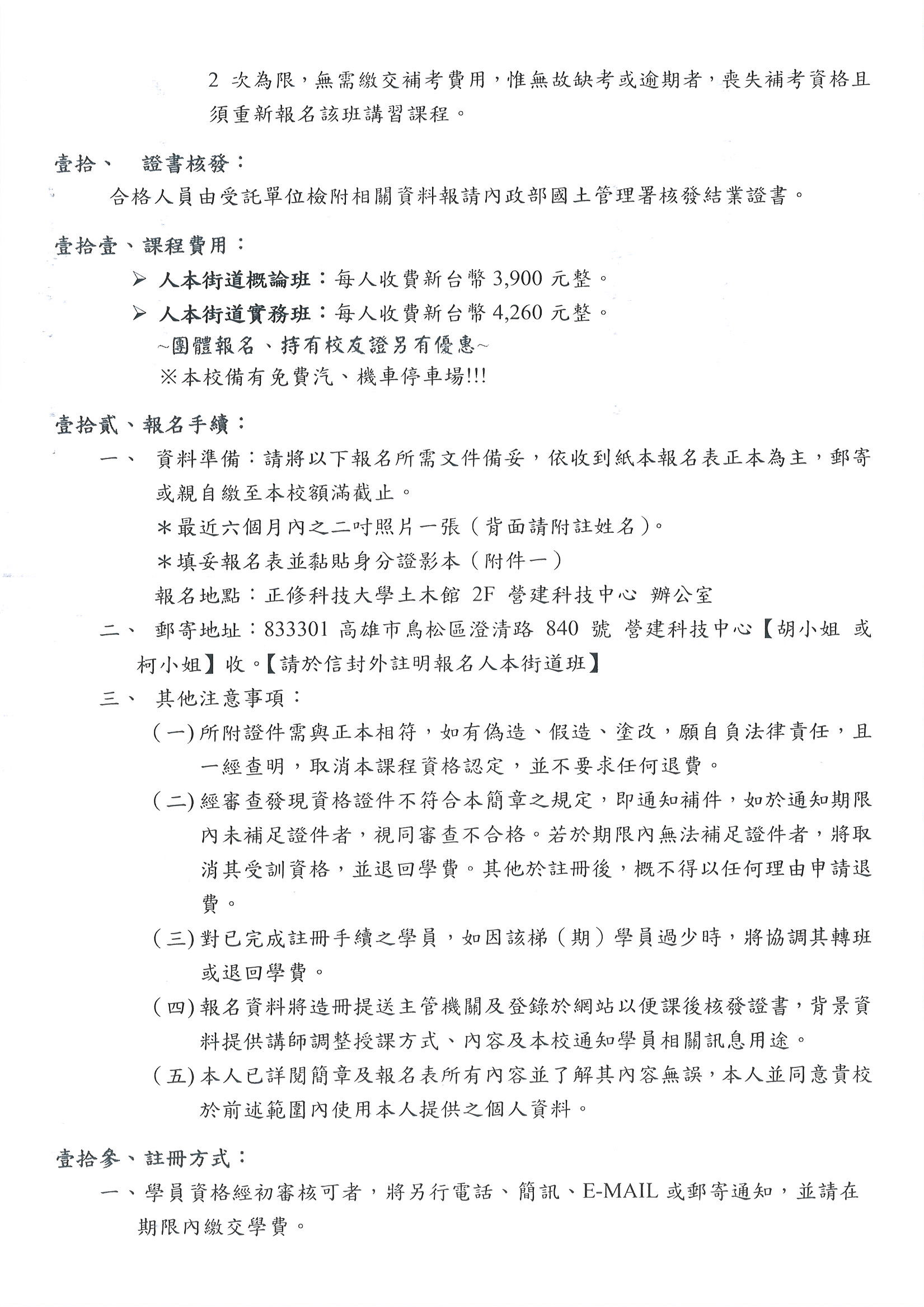
內政部國土管理署委託辦理115年度「人本街道規劃講習」課程,歡迎貴單位派員參訓
相關檔案
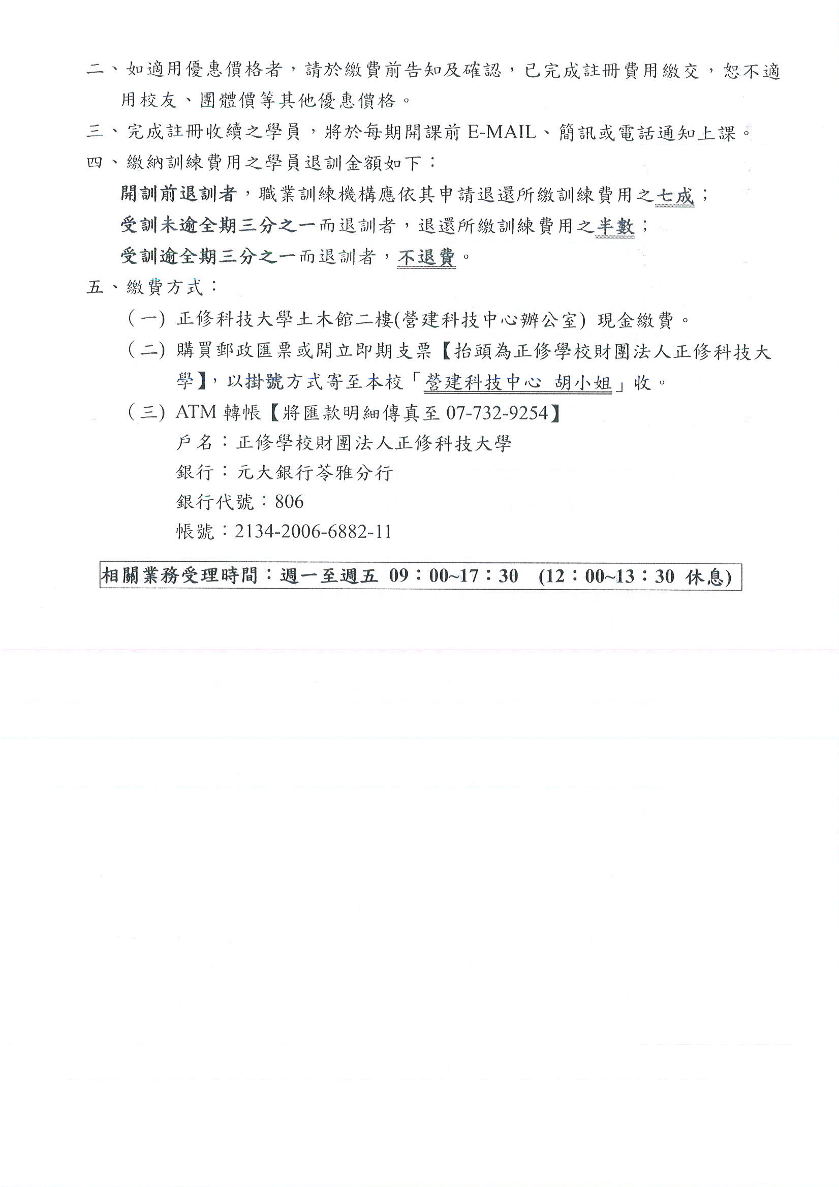
正營建字第1150004130號
相關照片
回上頁
搜尋